Ще три команди з Tezos DeFi Hackathon продовжать розробляти на Tezos

Продовжуємо розповідати про проєкти та плани учасників Tezos DeFi Hackathon 2022. Сьогодні — про тих, хто працює над челенджами Everscale: мостами, DeBots і NFT.
Про інших учасників ви можете дізнатися у минулих матеріалах: про 34 команди, які хочуть далі розробляти на Tezos, та про чотирьох, хто поділився першими результатами.
Що таке Everscale
Everscale або Everscale.network — один із спадкоємців Telegram Open Network.
У 2018 році засновник VK та Telegram Павло Дуров анонсував розробку власного блокчейну Telegram Open Network (TON). У тому ж році він провів два раунди фінансування і зібрав $1,7 млрд. У 2020 році Дуров оголосив про припинення робіт і повернення коштів інвесторам у зв’язку із забороною Комісії з цінних паперів США (SEC).
Команда TON виклала код у відкритий доступ, а блокчейн-спільнота Східної Європи продовжила розвивати проєкт. Спочатку його назвали FreeTON, а 2021 року перейменували на Everscale. Крім нього, є ще один блокчейн на базі Telegram Open Network — The Open Network.
Головна фіча Everscale — багатопоточність. У мережі одночасно є кілька воркчейнів:
- -1 чи masterchain — для службових контрактів;
- 0 — для контрактів користувачів;
- 1, 2 і так далі — для масштабування можна запустити більше воркчейнів для користувачів.
Крім того, кожен воркчейн ділиться на шарди (shardchain) із власними реєстрами та групами валідаторів. Їхня кількість підлаштовується під поточне завантаження Everscale.
На Tezos DeFi Hackathon 2022 було два челенджі від Everscale: міст між Everscale та Tezos від екосистеми Broxus та DeBot від гаманця Ever Surf. Команди, які впоралися із завданнями, продовжують працювати на Tezos та Everscale.
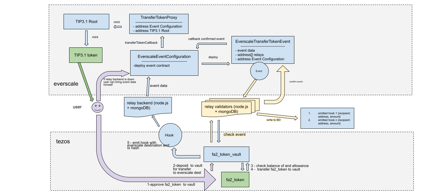
Міст Radiance Team
Команда Radiance Team зробила MVP моста для перенесення токенів з Tezos на Everscale. Схема моста виглядає так:

Користувач відправляє FA2-токени до сховища, валідатори реле підтверджують депозит, контракт на Everscale створює таку ж кількість токенів стандарту TIP3.1 та відправляє їх користувачеві.
У мосту Radiance Team є фіча — якщо бекенд реле не відповідає і не запускає випуск токенів на Everscale, користувач може самостійно тригернути контракт EventConfigurator і отримати свої токени. Однак це спрацює лише за наявності підтвердження від валідаторів.
Міст доступний для тестування, але з умовою: команда задеплоїла контракти на Hangzhounet, який незабаром може стати недоступним.
Тімлід Radiance Team Анзор Дауров розповів, що вважає Tezos перспективним напрямом. Команда взяла перерву, але планує найближчим часом повернутися до роботи з Tezos: портувати чи приєднати через міст власні продукти чи розробити щось нове.
DeBot від DEvergence
DeBots або децентралізовані боти — винахід Everscale. По суті, це інтерфейс для роботи зі смарт-контрактами у вигляді чату. З їх допомогою користувачі гаманця Ever Surf можуть внести токени в стейкінг, створити мультисиг-гаманець або зіграти в гру напряму, без переходу на сайт проєкту і підключення гаманця вручну.
Одним із челенджів Tezos DeFi Hackathon 2022 була розробка DeBot, який зможе працювати з Tezos: відображати баланс гаманця та відправляти активи.
Попри відмінності в архітектурі, у Tezos та Everscale є кілька спільних рис: обидва блокчейни використовують криву Ed25519 для підписання операцій та стандарт BIP-39 для генерації приватного ключа. Але у блокчейнів відрізняються шляхи деривації для генерації приватного ключа та алгоритми хешування публічного ключа, тому в Ever Surf не можна імпортувати гаманець Tezos.
Команда DEvergence у своєму DeBot вирішила всі проблеми:
- написала скрипт для експорту ключа з Ever Surf у формат, який зрозуміють гаманці Tezos. Тобто користувач створює гаманець в Ever Surf, а потім може імпортувати його в Temple або Kukai;
- додала до свого DeBot алгоритм хешування blake2b, який використовується в Tezos;
- адаптувала інтерфейс DeBot до роботи з вузлами Tezos.
В результаті у них вийшов Devergence Wallet — DeBot для керування гаманцем Tezos із Ever Surf.

Команда планує повернутися до блокчейн-розробки, як тільки всі учасники розберуться з фуллтайм-роботою, навчанням та відпочинком.
Міст та NFT від Everangers
Команда Everangers розробила MVP двостороннього мосту — він переносить токени Tezos на Everscale та токени Everscale на Tezos.

Everangers має великі плани: реалізувати версію реле на Rust, створити управління мостом за допомогою DAO, випустити токен з корисними юзкейсами.
Крім того, Everangers співпрацює з іншою командою у сфері NFT. У планах — доопрацювати концепцію, податись на грант Tezos Foundation та запустити мультичейн-проєкт на Tezos, Everscale та NEAR.
Підписуйтесь на соціальні мережі Tezos Ukraine, щоб нічого не пропустити:
- Telegram-канал
- Facebook.
- Twitter російською та українською мовами
- Twitter англійською мовою
- YouTube-канал
- hub на ForkLog
наступний
Купуємо, поки свіже: 5 способів знайти нові NFT-колекції на Tezos


