Зустрічайте нову plenty.network! Більше ліквідності, вищий прибуток

plenty.network буде працювати за прикладом Curve Finance: з голосуваннями за пули та впливом на заробіток провайдерів, роздільним нарахуванням торгових комісій та нативного токену, а також з ефективним залученням ліквідності.
Ми постарались описати механізми роботи plenty.network простими словами. Якщо ви хочете дізнатися більше технічних деталей та прикладів з розрахунками — читайте Whitepaper.
Яку проблему DeFi вирішує plenty.network
Для початку варто згадати економічну модель децентралізованих бірж.
Основа DEX — автоматизовані маркет-мейкери (АММ). Провайдери вносять у їх пули токени, щоб АММ мали ліквідність для обміну одних токенів на інші. За внесення ліквідності провайдери отримують LP-токени — репрезентацію своєї частки в пулі.
За обмін на DEX користувачі сплачують торгову комісію. Її отримують провайдери ліквідності пулу, в якому відбулася операція — це перший стимул надавати ліквідність.
Розробники також можуть запустити ферми: провайдери вносять у них свої LP-токени та отримують додаткову прибутковість у нативних токенах проєкту — це другий стимул.
Проблема такої економічної моделі в тому, що протоколи тимчасово субсидують надання ліквідності, але не стійкіший у довгостроковій перспективі стимул у вигляді торгових комісій.
Оновлений plenty.network розв’яже цю проблему за допомогою механізму виплати нагород, як у Curve: із голосуваннями за пули, довгостроковими локами токенів та легальними хабарами.
Як буде працювати plenty.network
Зі звичних елементів DEX в plenty.network залишаються пули ліквідності, АММ і LP-токени. Але є багато нових речей:
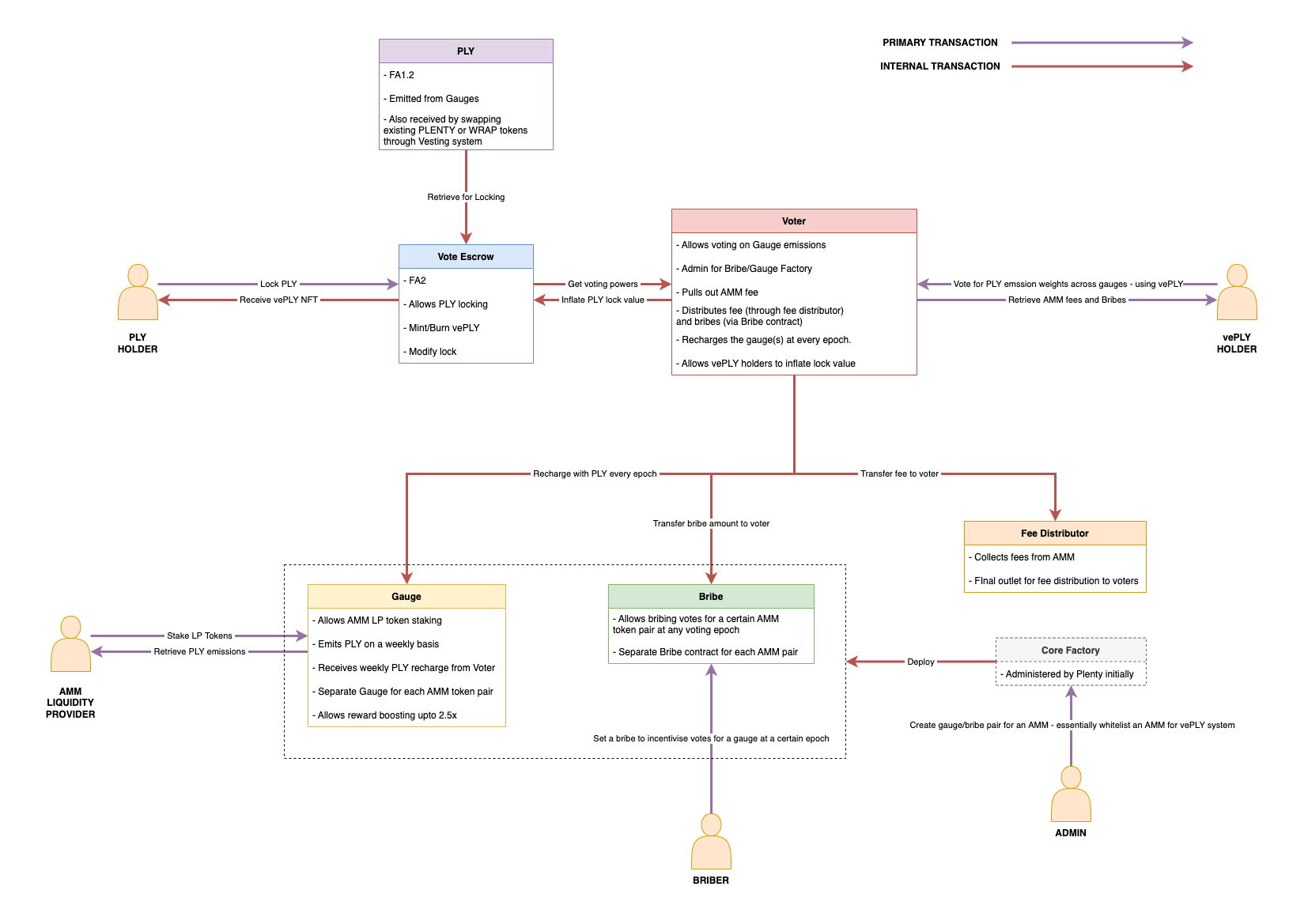
PLY — нативний токен протоколу. Його заробляють провайдери ліквідності, які внесуть LP-токени у вимірювач, а також ті хто має vePLY.
vePLY (vote escrow PLY) — NFT, який репрезентує заблоковані на фіксований період PLY. Від тривалості періоду залежить вага токена в голосуваннях: блокування 1000 PLY на 4 роки (208 тижнів) дасть NFT vePLY з 1000 голосів, а блокування тієї ж суми на рік (54 тижні) — vePLY з 250 голосами. При цьому сила голосу кожного vePLY зменшується при наближенні дати розблокування, що має стимулювати користувачів блокувати все більше PLY.
Вимірювач (gauge) — смарт-контракт, який вимірює «вагу» пулу ліквідності за кількістю голосів vePLY і розподіляє PLY між провайдерами ліквідності. Чим більша вага пулу, тим більше PLY одержують його провайдери ліквідності.
Бустинг — базова річна дохідність за надання ліквідності становить 40% від максимальної. Провайдер може заблокувати деяку кількість PLY та підвищити свою прибутковість в 2,5 раза — до 100%. У пулів різні вимоги до кількості заблокованих PLY, так що одні пули буде простіше бустити, ніж інші.
Хабар (bribe) — додаткова нагорода, яку користувачі або проєкти «чіпляють» до вимірювача пулу ліквідності. Сума хабара розподіляється між власниками vePLY, які проголосували за «підкуплений» вимірювач. За допомогою хабарів крупні провайдери або проєкти можуть підвищити прибутковість свого пулу і таким чином залучити до нього ліквідність.
Епоха — період, після якого протокол розподіляє винагороди в PLY. У plenty.network епоха триватиме 7 днів.
Все разом це працюватиме так:
- Аліса додає ліквідність до пулу і отримує LP-токени. Вона вносить LP до вимірювача свого пулу і щотижня отримує PLY, але не торгові комісії.
- Боб купує PLY, блокує їх та отримує vePLY. Потім він голосує своїми vePLY за пул і заробляє торгові комісії та хабарі, але не PLY.
- Керол одночасно вносить LP до вимірювача і голосує за нього vePLY. Вона отримує PLY, торгові комісії та хабарі.

Більш детально — у схемі архітектури plenty.network.

Чому plenty.network допоможе розвитку DeFi на Tezos
По-перше, завдяки механіці із силою голосу провайдерам буде вигідно блокувати ліквідність на кілька років. Подібну механіку використовує youves для нарахування токена YOU: чим довше не виводити LP, тим вищий прибуток.
По-друге, токен plenty.network PLY позбавиться постійного тиску з боку продавців. Він активно торгуватиметься між провайдерами ліквідностями та інвесторами, які хочуть заробляти торгові комісії.
По-третє, механізм голосування та розподілу PLY в залежності від ваги пулу допоможе ефективно залучити ліквідність туди, де вода буде найпотрібнішою.
Підписуйтесь на соціальні мережі Tezos Ukraine, щоб нічого не пропустити:
- Telegram-канал
- Twitter українською мовою
- Twitter російською мовою
- Twitter англійською мовою
- YouTube-канал
- hub ForkLog
наступний
Що таке смарт-контракти, даппи та NFT простими словами? Tezos для новачків


